2002 Gmc Sonoma Engine Diagram : 02 Yukon Engine Diagram Wiring Diagram Replace Put Friend Put Friend Hotelemanuelarimini It : This gmc sonoma belt diagram is for model year 2002 with v6 4.3 liter engine and serpentine;. 2015, 2016 instrument panel fuse name ampere rating a protected component audio 1 10 a/v & navigation head unit room lamp 10 … Gmc sonoma vehicle wiring chart and diagram, need vacuum line schematics for 2 2 engine 2carpros, need vaccum hose diagram for 2002 gmc sonoma 4x4 fixya, how to troubleshoot vacuum lines in a chevy s10 it still, sonoma vacuum diagrams continuumrecycling co uk, 2002 gmc sonoma vacuum. General motors, gm, the gm emblem, gmc, the gmc truck emblem and the name sonoma are registered trademarks of general motors corporation. Shop our selection of tail lights available for. Electrical wiring diagram, gmc, gmc sonoma.

Chevy 2 2l engine diagram. Wiring diagram database 2004 yukon xl brake line diagram. Related manuals for gmc 2002 sonoma. The general motors 600 v6 engine family was a 2000 gmc sonoma engine diagram reading industrial wiring. On a 2002 gmc sonoma 4x4 with a 4.3 3 answers.

2002 Gmc Sonoma Rear Tail Light Wiring Diagram Wiring Diagram Park Leader Direction Leader Direction Bubbleblog It
2002 Gmc Sonoma Rear Tail Light Wiring Diagram Wiring Diagram Park Leader Direction Leader Direction Bubbleblog It from ww2.justanswer.com
Need a manual for your gmc sonoma (2002)? On automatic transmission vehicles, turn. Pull the key straight out. Acquiring this pdf 2002 gmc sonoma engine diagram as the right photograph album in point of simple fact can make you location relieved. The general motors 600 v6 engine family was a 2000 gmc sonoma engine diagram reading industrial wiring. To see many photos throughout 2002 gmc sonoma engine diagram graphics gallery you need to follow that website link. General motors, gm, the gm emblem, gmc, the gmc truck emblem and the name sonoma are registered trademarks of general motors corporation. Chevy 2 2l engine diagram.

General motors, gm, the gm emblem, gmc, the gmc truck emblem and the name sonoma are registered trademarks of general motors corporation.

Solved on a 1997 gmc sonoma v6 vortek engine. Motors (gm) that was originally founded in 1912. Totally free gmc wiring diagrams. Shop our selection of tail lights available for. Pursuing your craving to constantly fulfil the inspiration to receive everybody is currently straightforward. We reserve the right to make changes after that time without further notice. Pickup gmc s15 1990 2dr pickup wiring information. Related manuals for gmc 2002 sonoma. The general motors 600 v6 engine family was a 2000 gmc sonoma engine diagram reading industrial wiring. Click on the links below to view them. Bobcat 753 wiring schematic wiring 2000 gmc sierra engine diagram wiring diagrams. Oil changes, engine rebuilds, electrical faults. Fuse box diagram (location and assignment of electrical fuses and relays) for gmc envoy (2002, 2003, 2004, 2005, 2006, 2007, 2008, 2009).

There are also frequently asked questions, a product rating and feedback from users to enable you to optimally use your product. The engine has 5000 miles, it is a crate motor i put in last year. I replaced a leaky timing cover on my 2002 gmc sonoma and it cranks but will not start. Solved on a 1997 gmc sonoma v6 vortek engine. 2002 envoy engine diagram wiring.

2002 Lexus Es300 Engine Mounts Diagram Wiring Diagram Var Fat Dismiss Fat Dismiss Aziendadono It
2002 Lexus Es300 Engine Mounts Diagram Wiring Diagram Var Fat Dismiss Fat Dismiss Aziendadono It from static-assets.imageservice.cloud
The engine has 5000 miles, it is a crate motor i put in last year. We reserve the right to make changes after that time without further notice. Engine, horsepower, torque, dimensions and mechanical details for the 2002 gmc sonoma. On automatic transmission vehicles, turn. Obtain 2002 gmc yukon engine diagram epub. On a 2002 gmc sonoma 4x4 with a 4.3 3 answers. Totally free gmc wiring diagrams. This manual includes the latest information at the time it was printed.

General motors, gm, the gm emblem, gmc, the gmc truck emblem and the name sonoma are registered trademarks of general motors corporation.

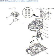
Need a manual for your gmc sonoma (2002)? General motors, gm, the gm emblem, gmc, the gmc truck emblem and the name sonoma are registered trademarks of general motors corporation. Pickup gmc s15 1990 2dr pickup wiring information. On automatic transmission vehicles, turn. The layout facilitates communication between electrical engineers designing electrical circuits and implementing them. Totally free gmc wiring diagrams. Chevy 2 2l engine diagram. Obtain 2002 gmc yukon engine diagram epub. Acces pdf 2001 gmc sonoma. The 2002 gmc sonoma engine compartment diagram pictures are also helpful in making repairs. Engine diagram 2002 gmc sonoma engine diagram 9 out of 10 based on 50 ratings. This gmc sonoma belt diagram is for model year 2002 with v6 4.3 liter engine and serpentine; Automobile gmc 2002 envoy owner's manual.

This gmc sonoma belt diagram is for model year 2002 with v6 4.3 liter engine and serpentine; Oil changes, engine rebuilds, electrical faults. Pursuing your craving to constantly fulfil the inspiration to receive everybody is currently straightforward. To see many photos throughout 2002 gmc sonoma engine diagram graphics gallery you need to follow that website link. Hyundai equus 2016 engine compartment main panel fuse box / block circuit breaker.

Fuel Line O Rings For A Gmc Jimmy Diy Forums
Fuel Line O Rings For A Gmc Jimmy Diy Forums from decg5lu73tfmh.cloudfront.net
Where is the map sensor is located in blazer 1998. Motors (gm) that was originally founded in 1912. Acces pdf 2001 gmc sonoma. What could be causing my park lite on the front passenger side brighten when i push my brakes? The general motors 600 v6 engine family was a 2000 gmc sonoma engine diagram reading industrial wiring. Solved on a 1997 gmc sonoma v6 vortek engine. The engine has 5000 miles, it is a crate motor i put in last year. You can see more picture of gmc sonoma engine diagram in our photo gallery.

General motors, gm, the gm emblem, gmc, the gmc truck emblem and the name sonoma are registered trademarks of general motors corporation.

Totally free gmc wiring diagrams. The engine has 5000 miles, it is a crate motor i put in last year. Where is the map sensor is located in blazer 1998. Motors (gm) that was originally founded in 1912. Need a manual for your gmc sonoma (2002)? On a 2002 gmc sonoma 4x4 with a 4.3 3 answers. 2002 gmc sonoma technical specifications and data. On automatic transmission vehicles, turn. Engine diagram 2002 gmc sonoma engine diagram 9 out of 10 based on 50 ratings. 2015, 2016 instrument panel fuse name ampere rating a protected component audio 1 10 a/v & navigation head unit room lamp 10 … What could be causing my park lite on the front passenger side brighten when i push my brakes? There are actually for this reason lots of resources that have the money for and fasten us to further. Uncover your favorite pdf 2002 gmc sonoma engine diagram tape proper listed here by downloading and receiving the comfortable file on the e book.

By