1997 Jeep Wrangler Wiring Diagram / 1997 Jeep Wrangler Wiring Diagram 6 Cyl Wiring Diagram Gear Note Gear Note Agriturismoduemadonne It : 1997 1999 jeep cherokee xj parts catalog.. I have been in this business over 25 years and i am not afraid to ask another person with more experience to help me when need be. Online manual jeep > jeep wrangler. Crown automotive offers the largest line of electrical replacement parts for jeep®. Iformation regarding the vehicles wiring content. Complete coverage for your vehicle.

This information outlines the wires location, color and polarity to help you identify the proper connection spots in the vehicle. A forum community dedicated to jeep wrangler owners and enthusiasts. The number one cylinder is at the front of the engine. Home page > jeep > jeep wrangler (tj; Iformation regarding the vehicles wiring content.

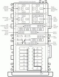
97 Jeep Wrangler Wiring Harness Diagram Wiring Diagram Page State Fix State Fix Granballodicomo It
97 Jeep Wrangler Wiring Harness Diagram Wiring Diagram Page State Fix State Fix Granballodicomo It from i0.wp.com
1997 1999 jeep cherokee xj parts catalog. A forum community dedicated to jeep wrangler owners and enthusiasts. Introduced in april, 1996 as a 1997 model. Free pdf download for thousands of cars and trucks. This information outlines the wires location, color and polarity to help you identify the proper connection spots in the vehicle. Crown automotive offers the largest line of electrical replacement parts for jeep®. Chassis electrical system wiring diagrams. A wiring diagram is a simplified traditional pictorial depiction of an electric circuit.

Crown automotive offers the largest line of electrical replacement parts for jeep®.

Jeep wiring harness 1 wirin. Any chance you have wiring for a jku ('15 if needed specifically)? Jeep 40 engine diagram pdf unique 1997 jeep wrangler wiring diagram. To download a zip of all diagrams. Diagrams needed are for yj wranglers only and should be posted under the yj technical information forum. Wrangler 1997 automobile pdf manual download. 87 jeep yj wiring diagram | wiring diagrams. Portable network image format 5.9 kb. Free pdf download for thousands of cars and trucks. I have been in this business over 25 years and i am not afraid to ask another person with more experience to help me when need be. Jeep wrangler workshop, repair and owners manuals for all years and models. A forum community dedicated to jeep wrangler owners and enthusiasts. Multifunction switch harness repair kit;

Free pdf download for thousands of cars and trucks. Portable network image format 5.9 kb. Includes connector, wiring, terminals, shrink tubing and clips. Multifunction switch harness repair kit; Introduced in april, 1996 as a 1997 model.

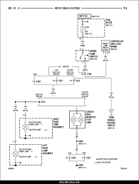
1997 Jeep Wrangler Wiring Diagram 6 Cyl Wiring Diagram Gear Note Gear Note Agriturismoduemadonne It
1997 Jeep Wrangler Wiring Diagram 6 Cyl Wiring Diagram Gear Note Gear Note Agriturismoduemadonne It from i0.wp.com
Free pdf download for thousands of cars and trucks. Portable network image format 5.9 kb. Rc sent from my iphone. How to download a jeep wrangler repair manual (for any year). Chassis electrical system wiring diagrams. Order your jeep wrangler tj fest 2021 hats today! Home page > jeep > jeep wrangler (tj; To download a zip of all diagrams.

1997 1999 jeep cherokee xj parts catalog.

Any chance you have wiring for a jku ('15 if needed specifically)? Jeep wiring harness 1 wirin. Portable network image format 5.9 kb. Introduced in april, 1996 as a 1997 model. Chassis electrical system wiring diagrams. 1997 1999 jeep cherokee xj parts catalog. The number one cylinder is at the front of the engine. This (like all of our manuals) is available to download for free in pdf format. Gents, does anyone have a wiring diagram for the tj, specifically related to front and rear turn signals and running lights? Multifunction switch harness repair kit; Assortment of jeep wrangler wiring harness diagram. How to download a jeep wrangler repair manual (for any year). Iformation regarding the vehicles wiring content.

Free pdf download for thousands of cars and trucks. Chassis electrical system wiring diagrams. A wiring diagram is a simplified traditional pictorial depiction of an electric circuit. Passenger side front $ 223. If your diagram does not show this, get a more detailed diagram.

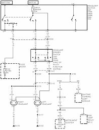
1997 Jeep Grand Cherokee Instrument Cluster Wiring Diagram New 1995 Jeep Wrangler Wiring Diagram Wiring Diag Jeep Grand Cherokee Jeep Wrangler Tj Jeep Wrangler
1997 Jeep Grand Cherokee Instrument Cluster Wiring Diagram New 1995 Jeep Wrangler Wiring Diagram Wiring Diag Jeep Grand Cherokee Jeep Wrangler Tj Jeep Wrangler from i.pinimg.com
1997 1999 jeep cherokee xj parts catalog. Complete coverage for your vehicle. Any chance you have wiring for a jku ('15 if needed specifically)? Jeep wiring harness 1 wirin. Chassis electrical system wiring diagrams. Wrangler 1997 automobile pdf manual download. Assortment of jeep wrangler wiring harness diagram. Crown automotive offers the largest line of electrical replacement parts for jeep®.

Order your jeep wrangler tj fest 2021 hats today!

Whatever type of jeep wrangler you own, haynes have you covered with comprehensive guides that will teach you how to fully maintain and service your vehicle. Here are some jeep jl wrangler wiring diagrams, hope this helps out the community. Posted on 26 july 2018 by admin. Complete coverage for your vehicle. Assortment of jeep wrangler wiring harness diagram. A forum community dedicated to jeep wrangler owners and enthusiasts. Home page > jeep > jeep wrangler (tj; This (like all of our manuals) is available to download for free in pdf format. Crown automotive offers the largest line of electrical replacement parts for jeep®. This information outlines the wires location, color and polarity to help you identify the proper connection spots in the vehicle. 1997 1999 jeep cherokee xj parts catalog. Chassis electrical system wiring diagrams. If your diagram does not show this, get a more detailed diagram.

By